2. Software design
Back to PLOT BOT
1. Hardware design
3. Production
4. BOM and files
Goals
- Organize the code into abstract layers
- Implement linear interpolation
Embedded programming
Layers
| Layer | Role (abstract) | Input → Output |
|---|---|---|
| 1. G-code & Intent | Describes what motion is desired, independent of hardware | G1 X100 Y200 → Target pose + path type |
| 2. Interpolation | Converts geometric intent into a time-parameterized reference | Target pose → Trajectory x(t), y(t), θ(t) |
| 3. Correction | Aligns reference motion with estimated actual state | Trajectory + pose estimate → Body velocity (Vx, Vy, ω) |
| 4. Mecanum kinematics | Maps body motion into actuator commands → (Vx, Vy, ω) |
Motor commands (ω1..ω4) |
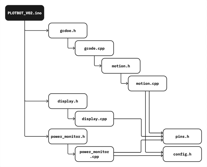
- The Arduino code was split according to the layers and others functions
- By adding header (
.h) and source (.cpp) files, the.inofile focus on orchestration pins.handconfig.hfor hardware abstraction

Interpolation
- Without interpolation (V0.1), a move like
[X100 Y200]is executed as[X100 Y100]>[Y200] - With linear interpolation (
G1), the X and Y motor speeds are continuously adjusted for linear path from[0, 0]to[X100 Y200] - Arc interpolation (
G2/G3),IandJrepresent center offset from the start point.

- Geometric interpolation (Position-based)
- e.g., Move 0.01 mm each update
- Time-based interpolation
- e.g., Compute next position very 1 ms
Formula: Position(Time) = Start + Time * (Total change)
P0 = (x0, y0)
P1 = (x1, y1)
P(s) = (1 − s)·P0 + s·P1
P(s) = P0 + s·(P0 - P1)
x(s) = x0 + s·(x1 − x0)
y(s) = y0 + s·(y1 − y0)
Ref: